常州前航齿轮箱制造有限公司成立1998年,是一家集齿轮箱及传动部件研发、生产和销售于一体的专业型企业。
网站首页
关于前航
产品中心
设备展示
新闻资讯
销售网络
在线留言
联系方式
公司简介
公司文化
公司资质
公司新闻
行业资讯
ZLYJ硬齿面齿轮箱
高扭矩单螺杆挤出机…
锻件
SZ锥形双螺杆挤出齿…
电工机械专用变速箱…
开炼机专用齿轮箱
密炼机专用齿轮箱
摆线针轮减速机
F、R、S、K四大系列…
化工减速机系列
非标减速机
1
产品中心
ZLYJ硬齿面齿轮箱
高扭矩单螺杆挤出机齿轮箱
锻件
SZ锥形双螺杆挤出齿轮箱
电工机械专用变速箱
开炼机专用齿轮箱
密炼机专用齿轮箱
摆线针轮减速机
F、R、S、K四大系列减速机
化工减速机系列
非标减速机
联系我们
了解更多详情请咨询
400-828-6816
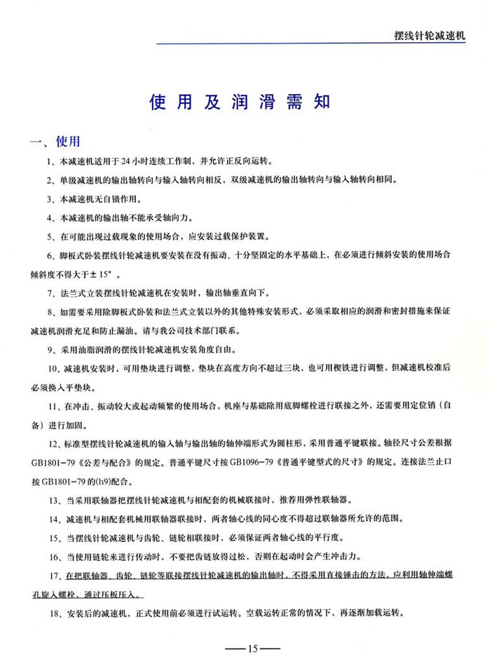
摆线针轮减速机
您的位置:
首页
>
产品中心
>
摆线针轮减速机
摆线针轮减速机厂家
上一篇:
摆线针轮减速机参数表
下一篇:
摆线针轮减速机参数
网站首页
关于前航
产品中心
设备展示
新闻资讯
销售网络
在线留言
联系方式
销售总监:刘建新 手机:13815017676
电话:0519-88865838、88866838 传真:0519-88867838
邮箱:1322136599@qq.com 地址:常州市钟楼区邹区镇常金东路170号
COPYRIGHT (C)2014- 2020 常州前航齿轮箱制造有限公司-版权所有 网站备案号:
苏ICP备18005810号
友情链接: